摘要:2018年上半年教師資格證面試考試已經結束,小編特整理了2018上半年初中地理教師資格證面試真題(第四批)供大家參考!預祝各位都能對答如流,順利通過面試!

二、考題解析
【教學過程】
環節一:導入新課
視頻導入。播放一段黃土高原視頻,同時讓學生思考視頻反映的是我國的哪個地形區?從哪些方面看出來的?學生回答后,緊緊圍繞黃土高原提出本節課題。
環節二:新課講授
【教師活動】播放錄像:《黃土高原的水土流失》。通過以往知識的學習,我們知道高原的特點是邊緣陡峭、內部平坦,但黃土高原的地表卻是千溝萬壑、支離破碎的樣子。造成黃土高原千溝萬壑、支離破碎的主要原因有哪些呢?
【學生活動】四人小組進行討論,代表回答得出水土流失。
【教師活動】繼續引導學生重點從植被覆蓋率、坡度、夏季降水、人口、工農業活動等方面來分析。
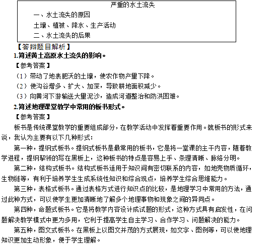
【教師總結】黃土高原水土流失嚴重的原因:
(1)土質疏松,多孔隙,許多物質易溶于水。(土壤)
(2)地表裸露,缺乏植被保護。(植被)
(3)夏季降水集中,且多暴雨。(降水)
(4)人多地少,開發歷史悠久,長期的過度開墾、過度放牧導致生態環境惡化。(生產活動)
(5)修路、采礦等活動破壞地表。(生產活動)
【教師活動】提問上述五個原因,哪些是自然原因,哪些是人為原因?
【學生活動】獨立思考并回答,土壤、植被、降水這些方面造成的水土流失是自然原因,人類生產活動造成的水土流失是人為原因。
【教師總結】同學們從多個方面展示了黃土高原水土流失嚴重的主要原因,非常到位。黃土高原是世界上水土流失最嚴重的地區之一,造成這里水土流失的原因,我們要從自然原因和人文原因兩方面去探尋。這給我們一個很重要的啟示,就是在分析其他區域環境問題時,要從多方面來思考,這樣才能全面地看問題。
環節三:鞏固提高
【教師】結合上學期所學內容,請同學們以前后桌四人小組討論:黃河水帶著泥沙流向何處,它將帶來什么后果?黃土高原水土流失嚴重的影響有哪些?
【學生】小組討論,展示討論結果。水帶著泥沙流入黃河,在黃河下游,泥沙沉積形成“地上河”,給黃河下游的人民帶來安全隱患。
【教師總結】嚴重的水土流失,帶走了地表肥沃的土壤,破壞了農田和村莊,使得自然災害加劇,生態環境惡化;泥沙下泄導致河流含沙量劇增,淤塞下游河床、水庫,給防洪及河道整治造成了巨大困難。
環節四:小結作業
小結:請學生回顧總結本節課的知識要點。
作業:黃土高原地表溝谷縱橫,坡地非常多,如果你的家就在斜坡附近,你會采取什么措施,有效地利用這些坡地既防止水土流失又增加收入?
【板書設計】

希賽2018中學筆試+面試網絡網絡班火熱招生中!網絡課堂+ 課程錄播+在線答疑+真題模擬,涵蓋90%考試知識點! 咨詢熱線:400- 111-9811。咨詢QQ:1431451852  | 
| >>2018上半年教師資格證面試成績查詢時間| 查詢入口 | 
初中地理《等高線地形圖》
重點推薦:2018上半年教師資格面試真題及答案解析匯總(各科)


【教師】課件展示:表示高度的方法有哪些?請大家閱讀書本,幫我找出相對高度和海拔的定義。
【師生總結】地面某個地點高出海平面的垂直距離,稱為海拔。某個地點高出另一地點的垂直距離,叫做相對高度。注意:地圖上出現的高度一般情況下的都是海拔。
承轉:人們是怎樣把立體的高低起伏的地形繪制到平面地圖上的呢?
第二關:繪制等高線
【學生】讀課文并觀察課本上的“等高線示意圖”,體會等高線是怎么繪制的?
【教師】動畫展示P24圖1.35等高線圖的繪制過程。并用切土豆演示。
【師生總結】相鄰兩條等高線之間的高度差即為等高距。
注意:同一幅地圖中等高距相同。
同一條等高線上所有點的高度相同。
高度不同的兩條等高線不會交叉。
如果繪的是等深線,圖中由內向外高度。
第三關:等高線地形圖的判讀——坡度陡緩
設疑:有一老一少要爬山(出示圖片),請你為二人安排一下各自的登山路線,并說說原因。
【教師】出示等高線圖,請結合這座山的等高線圖解釋原因?
第四關:等高線地形圖的判讀——山體不同部位地形形態
【教師】引導學生讀課本P25圖1.36“等高線地形圖上不同的山體部位”,用電腦出示山頂、山脊、山谷、鞍部、陡崖的相關圖進行分析對比。
(1)認識山體素描圖上山頂、山脊、山谷、鞍部、陡崖的形態。
(2)辨別山頂、山脊、山谷、鞍部、陡崖的等高線形狀及其特點。
(三)鞏固提高
學生以前后桌四人為一組完成課堂練習:
(四)小結作業
小結:請學生回顧總結本節課的知識要點。
作業:大家可以搜集幾幅地形圖來讀讀試試,還可以利用課本上的方法做一個等高線模型或者沙盤。

【答辯題目解析】
1.簡述如何對等高線地形圖上的河流進行判讀。
【參考答案】
(1)河流位置的確定
①山脊常形成河流的分水嶺(山脊線),由此可確定河流的流域范圍。
②山谷常有河流發育(山谷線),由此可畫出河流的位置。
③等高線穿越河谷時向上游彎曲,即河流流向與等高線凸出的方向相反,由此可確定河流流向。
(2)水文特征
①等高線密集的河谷,流速大,水能豐富,在陡崖處形成瀑布。
②河流流量除與降水量有關外,還與流域面積(集水區域面積)和迎風坡、背風坡有關。
③河流流出山口常形成沖積扇。
2.簡述地理學在現代科學體系中的地位。
【參考答案】
地理學是研究地理環境以及人類活動與地理環境相互關系的科學。它具有兩個顯著的特點:第一,綜合性。地理環境由大氣圈、水圈、巖石圈、生物圈等圈層構成,是地球表層各種自然要素、人文要素有機組合而成的復雜系統。地理學兼有自然科學與社會科學的性質。第二,地域性。地理學不僅研究地理事物的空間分布和空間結構,而且闡明地理事物的空間差異和空間聯系,并致力于揭示地理事物的空間運動、空間演變的規律。地理學在現代科學體系中占有重要地位,在解決當代人口、資源、環境和發展等問題中具有重要作用。
希賽2018中學筆試+面試網絡網絡班火熱招生中!網絡課堂+ 課程錄播+在線答疑+真題模擬,涵蓋90%考試知識點! 咨詢熱線:400- 111-9811。咨詢QQ:1431451852  | 
| >>2018上半年教師資格證面試成績查詢時間| 查詢入口 | 



二、考題解析
【教學過程】
(一)導入新課
談話法。提問學生我們通常所說的“魚米之鄉”“絲綢之鄉”指的是哪里?學生回答:長江三角洲。教師進一步提問:為什么長江三角洲被譽為舉世聞名的“魚米之鄉”“絲綢之鄉”?引發學生思考,進而導入新課。
(二)新課講授
1.長江三角洲如何形成
【提問】結合地圖以及閱讀課本試著找出長江三角洲如何形成的。
【學生回答】長江三角洲簡稱“長三角”,是由長江及錢塘江的泥沙淤積形成的濱海平原,是中國最大的河口三角洲。
2.地理特征
【活動一】教師展示長江三角洲地形分布圖,學生觀察圖思考其地形特征。
【學生回答】長江三角洲地勢低平,氣候濕潤,土地肥沃,河網縱橫。
【教師明確】這里農耕條件優越,農業歷史悠久,農業生產水平高,是舉世聞名的“魚米之鄉和絲綢之鄉”。
3.交通
【提問】學生結合課本中文字部分以及交通分布圖以4人為一組時間是5分鐘探討長江三角洲區域有哪些主要的交通運輸方式以及其影響。
【學生回答】主要有水道、鐵路、公路、港口、航空港這幾種交通運輸方式。
【師生共同總結】這里擁有長江黃金水道和眾多的鐵路、公路干線,以及現代化的港口群、航空港,形成密集的立體交通運輸網絡。長江三角洲區域是中國對外開放的前沿陣地,已形成全方位、多層次、高水平的對外開放格局;經濟發展水平全國,是中國綜合實力最強的區域。
(三)小結作業
小結:請學生分享總結本節課的知識要點。
作業:結合課堂所學內容思考長江三角洲區域的核心應該是哪座城市?

【答辯題目解析】
1.簡述長江三角洲區域的交通狀況。
【參考答案】
這里擁有長江黃金水道和眾多的鐵路、公路干線,以及現代化的港口群、航空港,形成密集的立體交通運輸網絡。長江三角洲區域是中國對外開放的前沿陣地,已形成全方位、多層次、高水平的對外開放格局;經濟發展水平全國,是中國綜合實力最強的區域。
2.請談談在地理教學活動中如何提高學生的地理思維能力。
【參考答案】
提高學生的地理思維能力,使其自覺運用地理思維和方法來分析和解決問題,是地理課堂教學的一個重要目標。我認為地理教師要通過以下途徑著手:
一方面,啟發引導,培養學生的地理思維。在地理教學中,教師要從學生的認知能力角度出發,通過啟發引導,以促進學生地理思維的形成。
另一方面,善用地圖,提高學生的地理思維能力。地圖是地理學科的重要工具,善用地圖是學習地理的有效方法。因此,在課堂教學活動中,教師要加強學生對閱讀地理材料的重視,使其學會用地圖解釋地理問題,并引導其總結和概括各種地理規律、地理特征和地理成因。這樣學生就能在認圖、識圖與析圖中提高地理思維能力。
總之,地理學習的成敗在于地理思維能力的高低。在地理教學中,教師須結合學生原有的地理水平和生活實際,使學生充分理解地理知識,幫助其形成正確的地理思維,提高地理思維能力。
希賽2018中學筆試+面試網絡網絡班火熱招生中!網絡課堂+ 課程錄播+在線答疑+真題模擬,涵蓋90%考試知識點! 咨詢熱線:400- 111-9811。咨詢QQ:1431451852  | 
| >>2018上半年教師資格證面試成績查詢時間| 查詢入口 | 
                                    
                                        教師資格備考資料免費領取
去領取
				專注在線職業教育24年