摘要:2018年上半年教師資格證面試考試已經結束,小編特整理了2018上半年高中歷史教師資格證面試真題(第一批)供大家參考!預祝各位都能對答如流,順利通過面試!
一、考題回顧
重點推薦:2018上半年教師資格面試真題及答案解析匯總(各科)

二、考題解析
【教學過程】
環節一:導入新課
教師直接提出問題:法王路易十六在監獄中閱讀啟蒙思想家著作時曾感嘆道“原來是伏爾泰和盧梭毀了法國!”同學們有沒有想過路易十六為什么這么說?伏爾泰和盧梭又是怎么毀滅法國的呢?從而導入新課。題目來源于考生回憶
環節二:新課講授
(一)伏爾泰
教師先出示伏爾泰雕像圖片,并提問:同學們將課下搜集的資料展示一下,誰來介紹一下伏爾泰?
學生回答:伏爾泰是法國啟蒙思想家、文學家、哲學家。他是十八世紀法國資產階級啟蒙運動的泰斗,被譽為“法蘭西思想之王”“歐洲的良心”。
教師利用多媒體出示伏爾泰關于教會的看法的資料,提出問題:伏爾泰對于教會是什么態度?他的主張是什么?資料如下:

學生通過閱讀課本及所給材料,回答:孟德斯鳩同樣反對君主專制制度,他認為的法律不能違背人的理性,法律應當是理性的體現。
(三)盧梭
教師安排學生瀏覽課本,并提問:盧梭的主要思想是什么?
師生總結:盧梭主張人生而自由平等,的主權屬于人民,統治者的權力來自他同人民簽訂的契約,統治者一旦違背契約,人們有權推翻他。即盧梭主張“天賦人權”“社會契約”“人民主權”。
教師追問:什么是社會契約論呢?
學生回答:的主權屬于人民,統治者的權力來自他同人民簽訂的契約,如果他違反了民意,人民就有權推翻他。題目來源于考生回憶
教師提問:孟德斯鳩為什么會提出“人類不平等的起源是財產私有”這么激進的主張?
學生思考,教師補充:盧梭出身于下層階級,受到上層階級的壓迫,對統治者的剝削壓迫、殘酷統治有深刻體會,對于中下層民眾的苦難生活也能感同身受,因此他的思想最激進,他代表了中小資產階級利益。他認為人類不平等的根源是財產的私有。
環節三:小結作業
小結:教師請學生扮演角色,分別說出自己的思想主張。
作業:請學生課下閱讀啟蒙思想家的代表作,下節課與同學分享心得體會。
【板書設計】

【答辯題目解析】
1.啟蒙運動有什么特點?
【參考答案】
(1)植根于科學精神,具有強大的戰斗力。
(2)具有廣泛、強大的政治基礎。題目來源于考生回憶
(3)提出了一整套資本主義社會的政治構想,提出了資本主義社會的基本原則,為資產階級革命與改革提供了有力的思想武器。
2.在歷史教學中,教師如何培養學生的情感態度與價值觀?
【參考答案】
情感態度與價值觀,是歷史課程標準中確定的課程目標的三個組成部分之一,是歷史教育功能的核心價值所在,因此,教師在授課過程中應引起高度重視。
對學生情感態度價值觀的培養,我認為可以從以下幾方面著手:
首先,通過歷史課堂教學實現對學生情感態度和價值觀構建,這是情感態度價值觀培養的關鍵途徑。教師應營造和諧民主的課堂氛圍,創設生動感人的歷史情境,讓學生去感受、體驗歷史知識,內化為歷史情感。
其次,充分利用各種課程資源。在新課程標準下,教科書不是課程資源,教室也不是教師傳授知識的地方,教師可以廣泛利用校內外各種資源進行教學。如可以結合傳統的節日和紀念日開展專題教育活動,把網絡和影視相關歷史素材帶入課堂,把課堂向外延伸,采用多種方式來進行情感、態度和價值觀教育。題目來源于考生回憶
最后,不斷提高教師自身素質。社會發展的日新月異,學生的思想也呈多元化,固有的知識儲備已很難適應當前的教學要求。因此,教師要不斷提高自身的教育教學技能和人格素養,多閱讀期刊文獻,多交流教學經驗,并在教學實踐中制定出可行的情感認知目標,承擔起對學生情感、態度和價值觀的教學任務。
歷史學習的價值之一在于人性化,這也是當今我國歷史教育的追求。中學歷史教學必須真正體現歷史學科人文教育的本質和公民教育的功能。作為歷史教師,我們任重而道遠。
希賽2018中學筆試+面試網絡網絡班火熱招生中!網絡課堂+ 課程錄播+在線答疑+真題模擬,涵蓋90%考試知識點! 咨詢熱線:400- 111-9811。咨詢QQ:1431451852  | 
| >>2018上半年教師資格證面試成績查詢時間| 查詢入口 | 
{#page#}
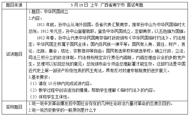
高中歷史《中華民國成立》
一、考題回顧
重點推薦:2018上半年教師資格面試真題及答案解析匯總(各科)

二、考題解析
【教學過程】
環節一:導入新課
教師采用復習式導入法,引導學生復習回顧上節課所學的辛亥革命的背景和武昌起義的爆發相關知識,并對學生進行啟發式提問:武昌起義之后,全國十幾個省宣告獨立,清政府的統治瞬間土崩瓦解,接下來中國的政局將何去何從呢?由此導入新課。題目來源于考生回憶
環節二:新課講授
(一)中華民國成立
過渡:1911年底,孫中山從海外回國。各省代表聚會南京,推舉孫中山為中華民國臨時大總統。那么,中華民國成立的基本概況是怎樣的呢?
1.教師利用多媒體課件播放中華民國成立的視頻,提問:中華民國成立的時間是哪一年?國旗是什么?國旗有什么內涵?
學生看完視頻后,回答:中華民國成立的時間是1912年1月1日。國旗是“五色旗”(紅黃藍白黑)。紅黃藍白黑代表漢、滿、蒙、回、藏五族,有共和之意。
2.教師利用多媒體課件出示史料,提問:中華民國采用什么紀年?民國紀年和公元紀年如何進行換算?
史料如下:

學生思考回答:改用公歷,以中華民國紀年。民國紀年=公元紀年-1911。
(二)《中華民國臨時約法》
過渡:一個階級獲得政權之后,往往都要頒布憲法來鞏固政權的穩定。那么,以孫中山為首的資產階級革命派頒布了什么憲法呢?它的主要內容是什么呢?(頒布了《中華民國臨時約法》)
1.內容
(1)初步感知
教師展示《臨時約法》主要內容,請學生閱讀,總結歸納其主要內容。《臨時約法》的主要內容如下:
學生回答后師生總結:中華民國主權屬于國民全體;國民享有人身、言論、著作、集會、結社、遷移等項自由和請愿、訴訟、選舉及被選舉等項權利;按照三權分立原則構建政治體制;實行責任內閣制。
(2)深入理解
過渡:既然我們了解了《臨時約法》的內容,接下來我們通過歷史情景劇的形式來加深對這一內容的認識和理解。
教師下發事先準備的歷史情景劇劇本,讓學生自愿選擇想飾演的角色,充分準備后請學生表演。
學生表演后教師根據其表演進行點評,并根據表演內容詳細解釋《臨時約法》的內容:題目來源于考生回憶
①中華民國主權屬于國民全體,用“主權在民”代替了“君權神授”,從根本上否定了主權在君,否定了君主專制。
②國民享有諸多自由和權利,體現了自由和平等的理念。
③三權分立,借鑒美國的做法,可以防止個人專權現象的發生,將立法、行政、司法三權分立。參議院行使立法權,有權選舉臨時大總統、彈劾臨時大總統及國務員。臨時大總統及國務員(指國務總理和各部總長)行使行政權。法院行使司法權。實行責任內閣制。
2.意義
過渡:頒布這部憲法是為了鞏固政權,維護資產階級民主共和制,由此我們可以看出這部憲法的性質是什么?有什么意義?
教師展示《臨時約法》的相關材料,請學生結合材料和所學內容分析頒布《臨時約法》的意義。材料內容如下:

教師布置討論任務,學生以歷史小組為單位,自主討論、交流意見,之后各組派代表發表各組結論。
教師歸納總結:(1)《臨時約法》是中國第一部資產階級憲法。(2)它從法律上宣告了君主專制制度的滅亡和民主共和政體的確立,成為近代中國民主化進程的一座豐碑。(3)《臨時約法》是在袁世凱繼任臨時大總統已成定局的形勢下制定的,改總統制為內閣制以限制袁世凱的權力,結果引起袁世凱的強烈不滿,最終將《臨時約法》廢除,企圖建立個人專制獨裁統治。題目來源于考生回憶
環節三:小結作業
小結:教師引導學生回顧本課主要內容。
作業:課下查閱辛亥革命的相關史料或專著,加深對這一歷史時期的理解和認識。
【板書設計】

【答辯題目解析】
1.說一說辛亥革命爆發后中國社會存在的幾種社會政治力量對革命的態度及目的。
【參考答案】
(1)清政府:鎮壓,目的是維護行將崩潰的統治。
(2)立憲派和舊官僚:先是投機革命,后從革命陣營內部破壞革命,擁戴袁世凱。目的是維護自己的利益。
(3)帝國主義列強:以軍事威脅、外交孤立和經濟封鎖為手段,向革命政權施加壓力,目的是維護在華的侵略權益。
(4)袁世凱為首的北洋軍閥:對革命政府采取打擊的政策,同時對清政府也采取壓逼的政策。目的是要借機奪取統治權,建立自己的統治。題目來源于考生回憶
2.說一說歷史教學的一般原則是什么?
【參考答案】
(1)教師主導作用與學生主體地位相結合的原則。
(2)科學性與思想性相結合的原則。
(3)系統性與靈活性相結合的原則。
(4)直觀性與抽象性相結合的原則。
(5)循序漸進的原則。
(6)因材施教的原則。
希賽2018中學筆試+面試網絡網絡班火熱招生中!網絡課堂+ 課程錄播+在線答疑+真題模擬,涵蓋90%考試知識點! 咨詢熱線:400- 111-9811。咨詢QQ:1431451852  | 
| >>2018上半年教師資格證面試成績查詢時間| 查詢入口 | 
{#page#}
高中歷史《從<黃帝內經>到<本草綱目>》
一、考題回顧
重點推薦:2018上半年教師資格面試真題及答案解析匯總(各科)

二、考題解析
【教學過程】
環節一:導入新課
教師設問:說到中國古代的科技成就大家最為熟悉的是什么?(造紙術、火藥、指南針、印刷術、《九章算術》和《齊民要術》等)教師引導:這些都是我國古代人民智慧的結晶,不光如此,在醫藥學領域也取得了突出成就,今天我們就去領略一下古人的智慧,導入新課。
環節二:新課講授
(一)中醫
1.《黃帝內經》
教師利用多媒體出示黃帝像和《黃帝內經》圖片,并提問:這部著作是什么?成書于什么時期?誰能介紹一下?
學生結合收集的資料,回答:《黃帝內經》編撰于戰國,成書于西漢,分《素問》和《靈樞》兩部分。該書融合了中醫學五大核心理論——陰陽五行學說、脈象學說、經絡學說、形神學說、天人學說,是一本綜合性的醫書。
教師設問:《黃帝內經》有什么歷史地位?題目來源于考生回憶
學生結合課本內容回答:奠定了中醫學理論的基礎,是中國現存較早的一部醫書,被稱為醫之始祖。
教師引導設問:針灸療法最早在《黃帝內經》一書當中有所記載“藏寒生滿病,其治宜灸。”究竟什么是針灸呢?隨后,在多媒體展示相關材料和針灸銅人圖片,引導學生結合教材說一說。

學生回答:只在人體一定部位用針刺稱“針法”,而用火灼稱“灸法”,統稱為“針灸療法”。針灸療法的理論基礎是經絡學說。
教師補充講解:這個針灸銅人鑄于北宋,供學習考核用。銅人中空,可注水。在銅人外遍身涂蠟,然后套上衣服,供醫生練習針刺,刺準穴位會出水,刺偏穴位,針扎不進去。由此可見,針灸療法要求手法精準。而且,針灸療效顯著,后來逐漸被介紹到世界很多地方。題目來源于考生回憶
2.張仲景——《傷寒雜病論》
教師利用多媒體展示張仲景畫像及其資料簡介,并提問:張仲景是哪一時期的醫學巨匠?其著作是什么?有什么地位?
學生回答:東漢時期,“醫圣”張仲景撰寫的《傷寒雜病論》成為中醫臨床醫學的經典。
教師補充講解:《傷寒雜病論》還系統論述了“望聞問切”四診法,至今影響深遠。
3.華佗
教師簡介華佗:東漢時期的華佗也是當時的名醫,他精于方藥針灸,還擅長外科手術。
教師利用多媒體展示圖片,并設問:華佗的醫學成就是什么?

學生回答:他認識到運動的重要性,發明了五禽戲,這是最早的體育保健體操。
教師安排學生模仿五禽戲,并作補充:華佗發明了最早的麻醉藥劑“麻沸散”。
(二)中藥——《本草綱目》題目來源于考生回憶
教師在多媒體展示李時珍圖像和資料卡片,安排學生以歷史興趣小組為單位,討論:李時珍是哪一時期的人物?《本草綱目》的主要內容有哪些?這本著作的地位如何?
小組代表討論后,師生總結:明代李時珍著《本草綱目》,共52卷,190萬字,全面系統地總結了中國16世紀以前的藥物學成就。《本草綱目》是中國古代藥物學的較高成就,創立了當時世界上最先進的分類法,體現了生物進化的思想,推進了世界生物學的發展。
環節三:小結作業
1.小結:教師展示表格組織學生填寫,共同總結。
2.作業:請學生課下搜集資料,思考我國古代科學技術長期世界的原因是什么?寫一篇歷史小論文,下節課交流。
【板書設計】

【答辯題目解析】
1.隋唐之前我國古代的醫藥學名人及其代表作都有哪些?
【參考答案】
(1)先秦時期:扁鵲是戰國時期最著名的醫生,后代把他奉為“脈學之宗”,他采用“望聞問切”四診法,從脈象中診斷病情,切脈是扁鵲的主要成就。四診法成為我國中醫的傳統診病法,兩千多年來一直為中醫所沿用。
(2)兩漢時期
西漢時期編定的《黃帝內經》是我國現存較早的重要醫學文獻,奠定了中國醫學的理論基礎。
東漢的《神農本草經》是中國第一部完整的藥物學著作。
東漢末年的名醫華佗擅長外科手術,被譽為“神醫”,他發明的麻沸散比西方早1600多年。
東漢末年的名醫張仲景,被稱為“醫圣”,其代表作《傷寒雜病論》是后世中醫的重要經典。
2.歷史生動有趣,歷史厚重深邃,歷史有他的魅力。請問如何激發學生學習歷史的興趣?
【參考答案】
俗話說,“讀史使人明智”,歷史學科蘊含著而又豐富的教育功能,打造充滿歷史味的課堂可以更好的發揮歷史教育的史鑒和育人功能。要激發學生學習歷史的興趣,教師可以從下幾個方面做起:題目來源于考生回憶
第一,課堂導入可以充分的選取成語或歷史典故來發揮它們的吸引力,激發學生的興趣。如楚漢之爭涉及:楚河漢界、約法三章、霸王別姬、項莊舞劍,意在沛公、成也蕭何,敗也蕭何、明修棧道,暗度陳倉,利用歷史典故既能增加課堂的歷史味道,又能激發學生們的探究意識。
第二,新授環節教師可以時間為主軸,串聯起歷史事件,穿插歷史故事,調動學生學習的積極性,同時活用史料教學,做到史論結合、論從史出。多設問,讓學生參與課堂教學。如出示秦統一前貨幣、語言、文字存在問題的材料,詢問學生應如何處理,來啟發學生主動思考,積極解決問題。題目來源于考生回憶
第三,在課堂提升環節教師可以用豐富的語言或視頻等直觀的教學方式創設歷史情境,讓學生在情境中鞏固知識,在情境中感受歷史的美麗。
希賽2018中學筆試+面試網絡網絡班火熱招生中!網絡課堂+ 課程錄播+在線答疑+真題模擬,涵蓋90%考試知識點! 咨詢熱線:400- 111-9811。咨詢QQ:1431451852  | 
| >>2018上半年教師資格證面試成績查詢時間| 查詢入口 | 
{#page#}
高中歷史《布雷頓森林會議》
一、考題回顧
重點推薦:2018上半年教師資格面試真題及答案解析匯總(各科)

二、考題解析
【教學過程】
環節一:導入新課
教師用語言描繪出1944年夏天,二戰中44個同盟國的財政官員、經濟學家等匯聚布雷頓森林參會的熱鬧忙碌的場面,并提出問題:是什么讓這些的“財神爺”和經濟學精英們匯聚一堂?他們的這次聚會將會取得什么成果?這些成果會給世界帶來怎樣的影響?進而導入新課。
環節二:新課講授
(一)布雷頓森林體系形成的背景
教師提問:二戰后國際經濟格局發生了怎樣的變化?
學生結合所學及教材總結:二戰后,美國的經濟實力空前強大;西歐普遍衰落,以英鎊為中心的世界貨幣體系已經難以維持。題目來源于考生回憶
教師再次通過PPT展示“懷特計劃”和“凱恩斯計劃”的相關資料:
教師提問:美國的“懷特計劃”和英國的“凱恩斯計劃”各有什么企圖?
學生思考并回答:美國想要建立以自己為主導的資本主義世界經濟體系,而英國也不甘心優勢地位的喪失。于是,美國提出了“懷特計劃”,即建立以美國為中心的世界經濟體系;英國提出來“凱恩斯計劃”,即英國企圖同美國分享國際金融領導權。
教師追問:最終,聯合國國際貨幣金融會議通過了哪個計劃?
學生閱讀教材后回答:最終美國提出的懷特計劃實現。
(二)布雷頓森林體系的建立
教師播放關于布雷頓森林體系建立的片段視頻,請學生結合課文內容,自己總結歸納建立時間、地點和經過,并選擇代表上臺講述。題目來源于考生回憶
學生講解內容并總結:1944年7月,在美國的布雷頓森林,英、法、美、中等44個代表簽訂了《布雷頓森林協定》(即《聯合國貨幣金融會議最后決議書》及附件),根據這一系列文件成立了兩個金融組織,即世界銀行和國際貨幣基金組織。
教師展示世界銀行和國際貨幣基金組織的圖片:

之后,教師通過講授法講解兩大金融組織的情況:國際貨幣基金組織的宗旨是穩定國際貨幣體系,主要任務是穩定國際匯率,消除妨礙世界貿易的外匯管制,對在國際收支出現暫時困難的成員提供短暫貸款。世界銀行又稱國際復興開發銀行,成立初期的宗旨是致力于戰后的歐洲經濟復興,后來則轉向全球性的發展援助,成為成員國提供長期貸款和技術援助。兩大組織的總部均設在華盛頓,由美國人擔任關鍵職務。且美國憑借其強大的經濟實力取得了對這兩大機構的絕對控制權。
然后,引導學生得出:美國通過控制這兩大金融組織,建立起了以美元為中心的世界貨幣體系,即布雷頓森林體系。
(三)布雷頓森林體系的作用
教師展示關于美國財政部長福勒的一句話:“各個行星圍繞著太陽轉,各國貨幣圍繞著美元轉。”并安排學生以歷史興趣小組為單位,給5分鐘進行討論:這句話的含義是什么?“布雷頓森林體系”的建立對資本主義世界經濟產生了什么樣的影響?題目來源于考生回憶
學生小組討論后,歸納得出:積極影響是為世界貨幣體系提供了統一的標準和基礎,有利于維持戰后世界貨幣體系的正常運轉,為世界經濟的恢復和發展創造了條件。消極影響是以美元為中心,加強了美國在國際金融領域的特權和支配地位。
環節三:小結作業
1.小結:教師建構知識體系結束本堂課,強化學習效果。
2.作業:請同學們思考以美國一枝獨秀方式存在的世界經濟格局將會如何演變呢?下節課跟大家分享。
【板書設計】

【答辯題目解析】
1.請簡述“關貿總協定”(GATT)與世貿組織(WTO)的區別。
【參考答案】
(1)關貿總協定是臨時性的,它從未得到成員國立法機構的批準,也沒有建立組織的條款。世貿組織及其協議是一直性的,它作為一個國際組織,具有良好的法律基礎,運作機制完善。題目來源于考生回憶
(2)世貿組織擁有“成員”,關貿總協定擁有“締約國”,這就說明了從正式角度講關貿總協定只是一個法律文本。
(3)關貿總協定處理貨物貿易,世貿組織還涉及服務貿易和知識產權。
(4)世貿組織爭端解決機制與原關貿總協定體制相比,速度更快、更自動,做出的裁決不會受到阻撓。
2.請談談新課程標準和課程改革的關系,并說說你將如何執行?
【參考答案】
新課程標準是以學生為中心,在課程結構、課程功能等方面充分考慮學生的自主性,注重學習和實踐的聯系,注重學生動手能力的培養,是一套指導教育教學的課程標準。
課程改革是以學生發展為本,核心是讓學生參與。實施時應注意尊重學生,還學生學習的自由,提高學生的學習興趣;給每位學生以期望和激勵,讓學生有成功感;優化教學環境,加強交流與合作,是一種傳遞落實教育理念的方案。
新課標和課程改革在本質上是相通的。在執行的過程中要注重以下幾點:
首先,在教學方式上不斷創新。更多采用討論式授課方式,讓同學們充分參與到課堂中,培養其自主、合作、探究式的學習方式。題目來源于考生回憶
其次,在教學環境上不斷更新。在教學條件允許的前提下,積極開展課外實踐活動,定期帶領同學們去參觀博物館、郊游等,在玩的過程中培養學生的感受力、觀察力、總結力和表達力,寓教于樂。
最后,開展多樣性的校園活動。積極開辟第二課堂,開展讀書活動、辯論活動、演講比賽等,通過學生的主動參與來提高學習效果。
希賽2018中學筆試+面試網絡網絡班火熱招生中!網絡課堂+ 課程錄播+在線答疑+真題模擬,涵蓋90%考試知識點! 咨詢熱線:400- 111-9811。咨詢QQ:1431451852  | 
| >>2018上半年教師資格證面試成績查詢時間| 查詢入口 | 
                                    
                                        教師資格備考資料免費領取
去領取
				專注在線職業教育24年