摘要:2018年上半年教師資格證面試考試已經結束,小編特整理了2018上半年小學信息技術教師資格證面試真題(第二批)供大家參考!預祝各位都能對答如流,順利通過面試!
2018上半年小學信息技術教師資格證面試真題(第二批)已發布,更多教師資格證考試真題敬請關注希賽教師資格證考試網,我們將及時更新最新真題。>>點此進入教師資格證考試真題在線測試


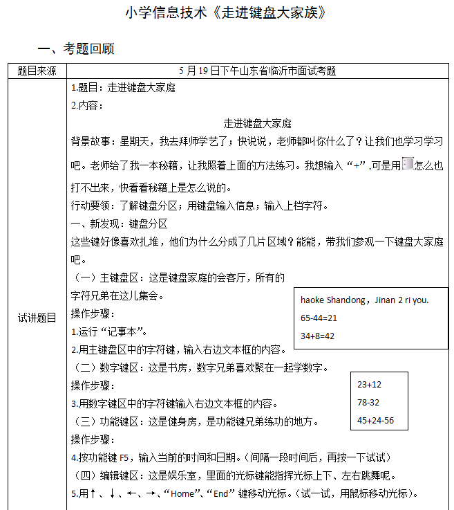
二、考題解析
【教學過程】
(一)導入新課
教師在課堂開始之前向學生們詢問:“在你們每個人的家里都有哪些房間?這些房間平時都用來做什么呢?”學生回答之后繼續追問:“那在你們的大家庭里都有哪些家庭成員?”學生回答之后給予鼓勵,“其實在我們的電腦組建里,也有一個大家庭,他們的家分四塊,有的面積大,有的面積小;有的成員多,有的成員少。大家猜猜謎底是什么?”從而進入新課——走進鍵盤大家庭。
(二)新知探究
任務一:鍵盤分區。
帶著導入中提出的“家庭分四塊”,請學生觸摸鍵盤并結合教材,初步了解四塊區域是怎么分的,并且請一位學生上來給大家指認一下。
學生初步了解后,教師在課件中展示分區的圖片,并給出各個區域的名稱:主鍵盤區、數字鍵區、功能鍵區、編輯鍵區。同桌兩人為一組,互相指著自己的鍵盤說說四個分區的位置和名稱。之后打開“記事本”,分別鍵入四個鍵盤分區內不同的內容,自主探究學習四個分區鍵不同的功能。
任務二:Shift鍵的使用方法。
教師先提出問題:“請同學們在記事本上輸入‘+’,大家試試看,有沒有碰到什么困難?”
學生嘗試后表示無法輸入‘+’,此時教師請同學們觀察鍵盤上的‘+’有什么特點?學生觀察后發現鍵面上有兩行字符,教師總結:“我們把鍵面上帶有兩行字符的鍵成為雙字符鍵,上面的字符成為上檔字符,下面的字符成為下檔字符,先按下Shift鍵,再按雙字符鍵,輸入的就是上檔字符。”
之后出示一組字符,請學生們在按住shift鍵和松開shift鍵兩種情況下對比其不同。
任務三:Backspace和Delete的區別
教師再次提出問題:將光標移到兩個字符的中間,試一試Backspace和Delete鍵有什么相同點和不同點?
學生操作之后得出結論:Backspace刪除的是光標之前的字符,Delete刪除的是光標之后的字符。
(三)鞏固提高
運行“記事本”。幾組字符,比一比,看誰輸入得快。
(1)wo you 2 zhi caise qianbi。
(2)38+17=55,38*17=646,38-17=21。
(3)Xianzai de shijian shi (按F5鍵)。
(四)小結作業
1.老師以提問方式引導學生一起簡單回顧本節課所學知識點。
2.請學生熟悉鍵盤并學習拼音打字法。
【設計板書】

三、答辯題目及解析
1.請列舉幾個Shift鍵的功能?
【參考答案】
1.在編輯文本時,按住不放,可輸入大寫字母;
2.需要輸入標點符號時,按住,再按鍵盤上對應的符號,即可輸入;
3.shift+鍵盤的方向鍵,可選定文本;
4.在刪除文件時,按住shift鍵,回收站不可找回;
5.在選定文件時,按住shift鍵,可連續選擇多個。
2.你認為小學生應該如何正確使用信息技術?
【參考答案】
1.培養良好的信息意識;
2.積極主動的學習和使用現代信息技術,提高信息處理能力;
3.養成健康使用信息技術的習慣;
4.遵守信息法規。
希賽2018幼兒 | 小學 | 中學筆試+面試網絡網絡班火熱招生中! 網絡課堂+ 課程錄播+在線答疑+真題模擬,涵蓋90%考試知識點!咨詢熱線:400- 111-9811。咨詢QQ:1431451852 |
| >>2018上半年教師資格證面試成績查詢時間 | 查詢入口 |
{#page#}
重點推薦:2018上半年教師資格面試真題及答案解析專題(各科)


二、考題解析(>>點此進入教師資格證考試真題在線測試)
【教學過程】
(一)情景導入
老師借來了一張最近學校運動會的錄像光盤。運動會上工作人員能認真負責地履行著志愿者的義務,為運動員們做了大量的服務工作,錯過了不少精彩的比賽。這張光盤的到來讓他們喜出望外。錄像資料里會有他們的身影出現嗎?他們會從中看到哪些精彩賽事呢?這節課我們就一起學習《選用經典好鏡頭》。
(二)新課講授
任務一:播放視頻文件
教師引導學生利用軟件觀看視頻中的內容。并請一名同學上臺演示播放的操作的。學生操作完成后,請一名同學總結操作的步驟,將步驟展示在PPT上。
任務二:截取視頻
在學生觀看視頻的過程中,教師提出如下問題:
(1)如何將內容分享其它同學觀看?
(2)光盤的容量很大,能全部上傳到班級網站上嗎?
學生會給出答案。教師再次提問“如何將一段比賽的過程截取下來?”
四人為一小組,結合教材中的內容進行操作,教師進行巡視指導。并講解“結束點、開始點”的相關內容。
(三)作品評價
教師請小組自愿的展示作品,并進行評價。并提出問題“第二小組的作品截取的是袋鼠跳,為什么還有幾秒鐘的200米接力?”
學生會給出答案“應該是手動鼠標時沒把握好時機。”
教師再次提問“如何把握好截取的開始與結束時間呢?”
教師對這一內容進行操作演示。
(四)作品完成
教師請學生完善本小組的作品,在完成的過程中提出如下要求:
1.小組內每位成員保證至少操作一次。
2.保證截取的鏡頭精確無誤。
(五)小結作業
教師以提問的形式總結本節課所學的內容。
作業如下:
1.搜集自己感興趣的視頻資料,如運動會、精彩歌舞、相聲、小品等,從中挑選值得保存的鏡頭截取下來。
2.思考視頻的質量與文件大小是否有關系?
【板書設計】

三、答辯題目及解析
1.本節課的教學目標是什么?
【參考答案】
(1)學生能夠獨立完成定位截取視頻的片段、保存視頻片段等基本操作。
(2)通過截取運動會上精彩鏡頭這一任務,熟悉視頻剪輯的全過程及視頻剪輯技術的用途與意義。
(3)體驗視頻文件可以生動再現美好生活的特點,培養選用經典好鏡頭的情感需求。
2.一節信息技術的操作課你認為最重要的是什么?
【參考答案】
對于一節信息技術操作課來說,信息技術的知識點是比較抽象的,操作課來說,操作的步驟都是在書本上,一定要運用任務驅動法,體現學生的主體性,讓學生操作是很重要的,教師可以設置一個任務,之后讓學生自己操作,小組討論進行完成,操作很重要。
希賽2018幼兒 | 小學 | 中學筆試+面試網絡網絡班火熱招生中! 網絡課堂+ 課程錄播+在線答疑+真題模擬,涵蓋90%考試知識點!咨詢熱線:400- 111-9811。咨詢QQ:1431451852 |
| >>2018上半年教師資格證面試成績查詢時間 | 查詢入口 |
{#page#}
重點推薦:2018上半年教師資格面試真題及答案解析專題(各科)

=
二、考題解析(>>點此進入教師資格證考試真題在線測試)
【教學過程】
(一)回顧生活場景,激發學習興趣
上課之前,教師向同學們提出兩個問題:
(1)大家早餐都吃什么呀?
(2)前幾天的早餐是什么,評價一下彼此的早餐?
教師向學生傳遞早餐的重要性,布置任務制作一周食譜表。
(二)新課講授-建立一周食譜
任務一:引導規劃表格
教師提出問題“表格要做成幾行幾列的?”引導學生給出答案“8行4列的表格。”
任務二、插入表格示范、講解
“表格”菜單中的“插入”——“表格”,在插入表格對話框中輸入“列數”和“行數”,單擊“確定”。教師在創建好的表格內輸入內容:早餐、午餐、晚餐。
教師請學生自由操作創建表格。
任務三、增加一欄“我監督”
教師請同學們添加一列“我監督”。同桌2人為一小組,參考教材進行操作,并請學生給出操作的方法。
方法如下:
1.把光標移動到最右一列任意一格。
2.“表格”——“插入”——“列”。
3.填寫“我來監督”。
任務四、調整列寬
如果午餐非常豐盛的,引導學生調整列寬。將鼠標停放在豎線上,按住左鍵出現“←‖→”標志時向左拖動。
(三)探索、實踐
教師提出以下兩個問題,請學生以小組的形式任選其一進行操作。
1.調查本組同學的視力情況,用表格把這些信息整理出來。根據提示自己嘗試繪制表格。
2.了解家人最愛吃的食物,制作如下圖所示的表格,給大家一個合理的飲食建議。
(四)動手操作,互評自評
先由同學們在組內推薦優秀作業,然后教師請小組代表分享作品,然后全班同學對作品進行評價。
(五)小結作業
師生共同總結本節課所學的內容。
作業:在生活中還有哪些信息我們可以通過表格的形式整理呢?
【板書設計】

三、答辯題目及解析
1.Word調整表格大小的方法。
【參考答案】
(1)拖動表格的形式進行調整,可以簡單方便的進行調整,但是缺點是調整的并不精確。
(2)在表格屬性中調整,相對適合大表格的形式。而且數值精確,并且整齊統一。
2.本節課的教學,你采用什么教學方法。
【參考答案】
根據本節課的教學目標、教材內容以及學生的認知特點,我采用任務驅動法、小組討論法,意在幫助學生通過觀察,自己動手,從實踐中獲得知識。整個探究學習的過程都是以師生之間、學生之間的交流互動為主,充分體現了教師是教學活動的組織者和引導者,學生是學習活動的主體教學原則。
希賽2018幼兒 | 小學 | 中學筆試+面試網絡網絡班火熱招生中! 網絡課堂+ 課程錄播+在線答疑+真題模擬,涵蓋90%考試知識點!咨詢熱線:400- 111-9811。咨詢QQ:1431451852 |
| >>2018上半年教師資格證面試成績查詢時間 | 查詢入口 |
教師資格備考資料免費領取
去領取
專注在線職業教育24年