摘要:2018年上半年教師資格證面試考試已經結束,小編特整理了2018上半年初中語文教師資格證面試真題及答案(5.19下),供大家參考!預祝各位都能對答如流,順利通過面試!
2018上半年初中語文教師資格證面試真題及答案(5.19下)
重點推薦:2018上半年教師資格面試真題及答案解析專題(各科)
2018年上半年教師資格證面試考試已經結束,為幫助各位考生評估2018年上半年教師資格考試面試成績,希賽網小編特整理了2018上半年初中語文教師資格證面試真題及答案(5.19下),供大家參考!
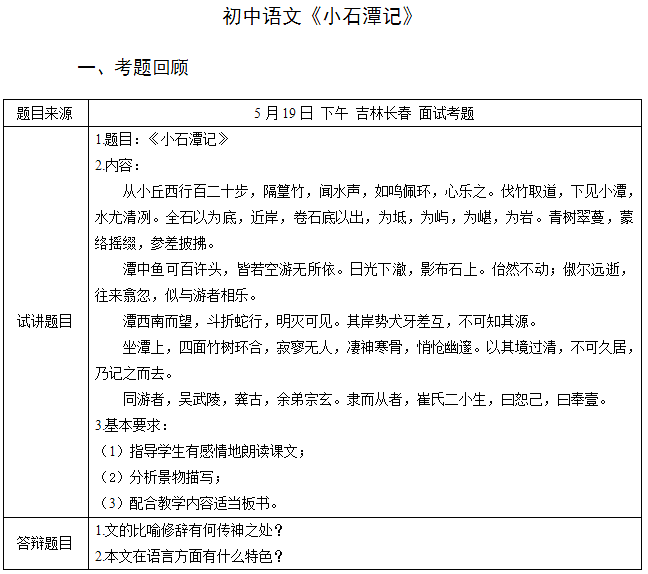
2018上半年初中語文教師資格證面試真題及答案:《小石潭記》


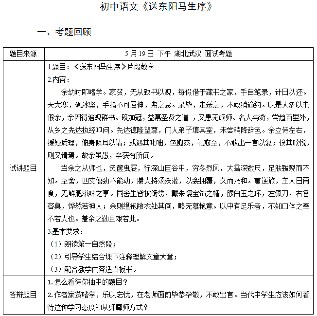
2018上半年初中語文教師資格證面試真題及答案:《送東陽馬生序》

考后熱點:2018上半年教師資格證面試成績查詢時間 | 查詢入口
希賽2018幼兒 | 小學 | 中學筆試+面試網絡網絡班火熱招生中!網絡課堂+課程錄播+在線答疑+真題模擬,涵蓋90%考試知識點!>>欲購從速!咨詢熱線:400-111-9811。咨詢QQ:1431451852
                                    
                                        教師資格備考資料免費領取
去領取
				專注在線職業教育24年