摘要:為方便廣大教師資格面試考生考試,小編特整理了2017上半年教師資格證面試真題及解析:小學語文(第二批).
為方便廣大教師資格面試考生考試,小編特整理了2017上半年教師資格證面試真題及解析:小學語文(第二批).
2017上半年教師資格證面試真題及解析:小學語文(第二批)
>>2017上半年教師資格證面試真題及答案解析匯總(各科目)
小學語文教師資格證面試真題——《驚弓之鳥》
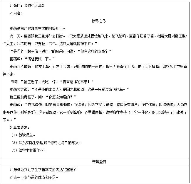
一、考題

 
二、考題解析
小學語文《驚弓之鳥》主要教學過程及板書設計
教學過程
(一)猜成語導入
導入語:中華民族是一個有著五千多年文明的偉大民族,在浩如煙海的文學世界里,有一顆永不磨滅的璀璨明珠,那就是──成語。成語對于我們的口頭和書面表達有著不可缺少的作用。同學們,你能猜出這是說的哪個成語嗎?(出示成語釋義)你還知道哪些成語?
今天,我們就來一個成語故事——“驚弓之鳥”。跟老師一起書空課題,齊讀課題。
(二)通讀課文,整體感知
1.檢查預習,順通生字詞。
2.初步感知文章大意:課文寫到幾個人物?主要寫誰?為什么?
(三)精讀課文,深入賞析
1.檢查提問:那是一只怎樣的鳥?你從課文的哪里知道的?
2.你還懂得了什么?
(1)“驚弓之鳥”是指害怕弓弦響的大雁。從哪里看出那只鳥害怕弓弦響?你是從課文的哪個自然段知道的?(第5自然段)
(2)朗讀前指導:讀課文不僅要讀得正確、流利,還要讀得有感情。要學會“過電影”,想象課文描寫的情景。
自由讀第5自然段,說說你讀的時候,腦子里出現了什么樣的情景。你看到了什么?聽到什么?
(3)這一段有兩個“直”,意思一樣嗎?
出示句子:“只聽嘣的一聲響,那只大雁直往上飛,拍了兩下翅膀,忽然從半空里直掉下來。”
(教師在黑板上畫出示意圖,讓學生理解,“直往上飛”的“直”是一個勁的意思,“直往下掉”的“直”是垂直的意思。)
(4)朗讀指導:語速要快稍快,緊張一點。
指名讀,強調兩個“直”字。生用手勢配合表演。全班同學邊讀句子邊演示。
(5)“看到這樣的情形,魏王大吃一驚”,同學們自由朗讀6—8自然段。
①聯系上下文理解“大吃一驚”的意思。與“驚弓之鳥”的“驚”相比較,聯系第8自然段,了解“驚”是非常奇怪的意思。(告訴學生,聯系上下文也是理解詞語的一種方法。)
②有感情地朗讀課文,讀出魏王奇怪的語氣。(強調“啊!”讀“á”,抓住“啊”“大吃一驚”“更加”等詞語。)
3.更羸為什么一看就知道這是一只受過箭傷的鳥,而且迅速作出判斷,不用射箭,只要拉一下弓弦,就能使大雁落下來?你是從課文的哪個自然段知道的?
(1)請同學們自由朗讀第九自然段,投影儀出示:想想更羸說的話,哪些講的是他看到的、聽到的?哪些是他的分析?他是怎樣一步一步分析的?這個自然段主要講了什么?
(2)四人小組討論交流。
(3)檢查自學情況。
4.為什么一起打獵的其他人沒有想到這個辦法?更羸真正的本領是什么?
(四)拓展延伸
這個成語故事告訴我們什么道理?
(五)小結作業
“驚弓之鳥”可以比喻怎樣的人?想一想身邊或書里讀過的故事中,有沒有類似“驚弓之鳥”的人。說說你的見聞和感受。
板書設計
 
答辯題目解析
1.怎樣做到讓學生學懂本文所表達的寓意?
【參考答案】
在本節課教學中,以“更羸是古時侯魏國有名的射箭能手”為突破口,引導學生深思探究,為什么說更羸是射箭能手?為什么“嘣”的一聲能置大雁于死地? 更羸的本事到底高明在何處?通過這些問題的探究,引導學生一次又一次地深入文本,尋求答案。在質疑中討論,在討論中質疑,明白更羸“觀察——分析——判斷”的思維過程。
在教學中一定要鼓勵學生積極地思考,讓學生會追溯、發散,讓學生在鼓勵和期望中不斷思考,不斷尋找。對“驚弓之鳥”寓意的揭示,可以引導學生說出自己的看法,再通過示范引導學生用“驚弓之鳥”這個詞語練習說話。在這一系列的活動中明白寓意。
2.談一下本節課的優點和不足。
【參考答案】
(1)優點:
①把學習的主動權始終還給學生。導入環節猜成語,激發學生學習興趣;在新課講授的各個環節,以學生為主體,讓學生多讀、多思、多說。
②注重了朗讀。閱讀教學要以讀文本,要讓讀書聲成為課堂的主旋律。整堂課我采用多種閱讀方法,在閱讀中讓學生理解文章內容。
(2)不足:
①教材在更羸的分析之后戛然而止,魏王聽了之后會有什么反應呢?這成為了教材的留白之處,運用這個空白,可以引導學生說說魏王可能還會說些什么,也可以作為課后的一個拓展。
②在理解更羸說大雁死亡的原因時,也可以設計一個與文本對話的環節,讓學生入情入境了解大雁死亡的原因,想大雁之所想,悲大雁之所悲,通過這種的感悟,去理解更羸的分析。
                                    
                                        教師資格備考資料免費領取
去領取
				專注在線職業教育24年